一、企业基本信息
1. 企业名称:珠海市金浩宇环保科技有限公司
2. 法人代表:王继阳
3. 统一社会信用代码:914404007408469376T
4. 所属行业:危险废物治理
5. 生产地址:广东省珠海市金湾区南水镇春生路126号
6. 联系人及联系方式:李宏智
7. 委托检测机构名称:广东标定环境科学有限公司,深圳市华保科技有限公司珠海分公司
二、监测概况
1.监测依据
·《中华人民共和国环境保护法》
·《排污许可管理条例》
·《固定污染源监测技术规范》(HJ/T 397-2007)
·《广东省污染源自行监测管理办法》
2.监测范围
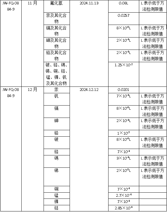
·废气有组织排放口(编号为:DA001-DA007,JW-FQ0884-9)
·废水排放口(编号为:DW001-DW002)
·噪声监测点位(厂界四周)
·废气无组织排放(厂界)
·雨水排放口(DW003)
3. 监测频次与时间
·废气(主要排放口DA001前1-6月每月1次,7-12月半年1次,共计7次;JW-FQ0884-9每月1次,因生产原因仅检测3次;DA002--DA007半年1次,共计2次)
·废水(每月1次,共计12次)
·噪声(每季度1次,共计4次)
·其他(按环评或排污许可证要求执行)
4. 监测方法及仪器
·均按照排污证许可证执行








四、污染防治设施运行情况
1. 废气处理设施
·设备名称
DA001:1套二级碱液喷淋+活性炭
DA002:1套二级碱液+次录酸钠喷淋+活性炭
DA003:设备配套旋风除尘+布袋除尘+1套水喷淋+活性碳
DA004:1套碱液喷淋+次录酸钠喷淋
DA005:1套二级碱液喷淋+活性炭
DA006:1套二级碱液喷淋+次氯酸钠喷淋
DA007:1套二级碱液喷淋+活性炭
JW-FQ-0884-9:水冷旋风除尘(含SNCR脱硝)+急冷塔+喷粉+布袋除尘+二级碱液喷淋+烟气脱白
·运行状态:全年正常运行,故障次数0次
·维护记录:不定期更换活性炭,加碱液
2. 废水处理设施
·蒸发浓缩系统+综合废水处理系统
·异常情况:无
五、监测结果分析与合规性评价
1. 达标情况总结
·废气、废水、噪声排放均符合排污证要求
2. 超标情况
·本年度未出现超标排放情况
六、自行监测信息公开情况
1. 公开平台:全国排污许可证管理信息平台、企业官网
2. 公开内容:监测方案、监测数据、年度报告
3. 公开频次:实时数据(在线监测)、月度数据、季度数据、半年数据、年度报告
七、存在问题及改进措施
·加强监测人员培训没完善记录管理制度
八、结论与承诺
本企业承诺监测数据真实、完整,并接受社会监督。下一年度将继续严格执行生态环境法律法规,确保污染物稳定达标排放。
编制人:李宗原
审核人:李宏智
报告日期:2025年1月10日
附:相关证明材料
1. 监测报告
2. 废水监测数据表
附件在网盘提取,链接:
一、污染防治设施运行情况
1. 废气处理设施
·设备名称
DA001:1套二级碱液喷淋+活性炭
DA002:1套二级碱液+次录酸钠喷淋+活性炭
DA003:设备配套旋风除尘+布袋除尘+1套水喷淋+活性碳
DA004:1套碱液喷淋+次录酸钠喷淋
DA005:1套二级碱液喷淋+活性炭
DA006:1套二级碱液喷淋+次氯酸钠喷淋
DA007:1套二级碱液喷淋+活性炭
JW-FQ-0884-9:水冷旋风除尘(含SNCR脱硝)+急冷塔+喷粉+布袋除尘+二级碱液喷淋+烟气脱白
·运行状态:全年正常运行,故障次数0次
·维护记录:不定期更换活性炭,加碱液
2. 废水处理设施
·蒸发浓缩系统+综合废水处理系统
·异常情况:无
二、监测结果分析与合规性评价
1. 达标情况总结
·废气、废水、噪声排放均符合排污证要求
2. 超标情况
·本年度未出现超标排放情况
三、自行监测信息公开情况
1. 公开平台:全国排污许可证管理信息平台、企业官网
2. 公开内容:监测方案、监测数据、年度报告
3. 公开频次:实时数据(在线监测)、月度数据、季度数据、半年数据、年度报告
四、存在问题及改进措施
·加强监测人员培训没完善记录管理制度
五、结论与承诺
本企业承诺监测数据真实、完整,并接受社会监督。下一年度将继续严格执行生态环境法律法规,确保污染物稳定达标排放。
编制人:李宗原
审核人:李宏智
报告日期:2025年1月10日
附:相关证明材料
1. 监测报告
2. 废水监测数据表
附件在网盘提取,链接:https://pan.baidu.com/s/1D_e62OGWfn_zeYQBcxatEg?pwd=1nwz (提取码:1nwz)